「利用者サポートオプション」できました
特にご高齢の利用者に多い下記のようなニーズに応えるため、2026年2月よりマイホーム借上げ制度に以下の「利用者サポートオプション」を無料でご利用いただけるようになりました。
ご高齢の利用者に多いニーズ
- 今の家にできるだけ住み続けたいが、介護ニーズ等から住みかえざるをえなくなった時に備えて、あらかじめマイホーム借上げ制度の申込を済ませておき、万が一の場合に、子どもや信頼できる人に、制度利用を開始してもらって、借上げ家賃を介護費用や生活費に充てたい。 ▶︎【予約申込制度】
- マイホーム借上げ制度の申込は自分でやるが、その後に介護が必要になったり、病気等のために自分で貸主の義務を果たすことができなくなったりした時のために、あらかじめ子どもや信頼できる人に代理人になっておいてもらいたい。 ▶︎【指定代理人制度】
- いったん借上げてもらったら、あとは、息子や信頼できる人に任せてしまいたい。 ▶︎【専任代理人制度】
- 長く住んだ家を借上げてもらうにあたり、当初にリフォームが必要だが、そのために貯金を取り崩したり、借入れをしたくない。 ▶︎【初回増額家賃制度】
- 借上げ後はなるべく関与せずに家賃を受け取るだけにしたいので、貸主の義務となる修繕等を 一定の金額の範囲内で機構に委ね、費用の償還は家賃から行なってほしい。 ▶︎【おまかせ修繕条項】
- おまかせ修繕の範囲を超える高額な修繕や再募集の場合の任意修繕についても、機構がおまかせで対応して欲しい。もし、費用を払いきれず、自分が死んだときに相続人も負担しない時は、借上げ対象の住宅を処分して充当してもらってよい。 ▶︎【修繕等費用の死亡時精算の特約制度】
利用者サポートオプション
※個別選択が可能
| 1 | 予約申込制度 | あらかじめ利用申請でき、本人や指定代理人から申請があった時点で手続を再開する制度 |
| 2 | 指定代理人、専任代理人制度 | 契約締結後に本人が管理できなくなった場合の代理人制度 |
| 3 | 初回増額家賃制度 | 初回借上げ時に必要な修繕費用を50〜180万円の範囲で初回借上げ家賃を募集に先立って増額して支払う制度 |
| 4 | おまかせ修繕制度 | 借上げ後に貸主の義務として行うべき修繕をJTIが変わって実施し、家賃で費用償還する制度 |
| 5 | 修繕等費用の死亡時精算特約 | おまかせ修繕を再募集時のバリューアップ修繕や災害時の補修等に拡大する制度。費用が家賃収入で賄えないときは死亡時に精算できる。 |
| 6 | 家賃償還時の最低家賃保証 | おまかせ修繕の家賃償還が発生する場合でも、一定額以上の家賃を保証する制度。 |
利用者サポートオプション イメージ

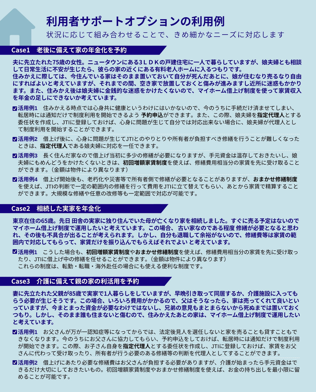
利用者サポートオプション 活用例、事例別 利用例


ご利用条件
- 全国どこでもご利用が可能 ※「初回増額家賃制度」は、JTIの個別の物件査定によって修繕費等としてお支払いする初回割増家賃の上限金額が異なったり、ご利用いただけない場合があります。
- 「利用者サポートオプション」のご利用は無料です
【適用条件、注意事項】
・オプション毎に適用条件や注意事項が異なりますので、詳細につきましてはJTIにお問い合わせください。

